近日,黑龙江全省开启了“待客模式”,为了让游客有更好的游玩体验,牡丹江市文化广电和旅游局准备了一份旅游度假攻略。
位于黑龙江省东南部的牡丹江市毗邻俄罗斯滨海边疆区,地处黑吉交界,镜泊湖、林海雪原、雪乡、百年口岸坐落于此,素有“林海雪原中的塞北江南、白山黑水间的鱼米之乡”的美誉。

牡丹江市美景
牡丹江市以“冰雪奇趣 梦幻雪城”为主题,打造了冰瀑冬捕、童话雪乡、林海雪原、中兴冬趣、浪漫边城、琼花雾凇等系列旅游产品。 今年冬季,牡丹江市镜泊湖景区开启了“渤海迷城”主题雪堡乐园等众多打卡地,游客赏冰乐雪的同时还可以感受镜泊湖冬捕节的渔猎文化,欣赏满族民俗演艺,品尝热腾腾的镜泊湖鱼锅。

牡丹江市夜景

牡丹江市夜景
在绥芬河您可以体验异域风情,还可以参观庄严的“国门景区”,品尝纯正的俄式西餐,选购俄罗斯商品,还可以体验俄罗斯跨境游。

牡丹江市夜景
想要来牡丹江畅快游玩,这份吃住行攻略请收下!(牡丹江市文化广电和旅游局)

哈尔滨与牡丹江往返的列车时刻表

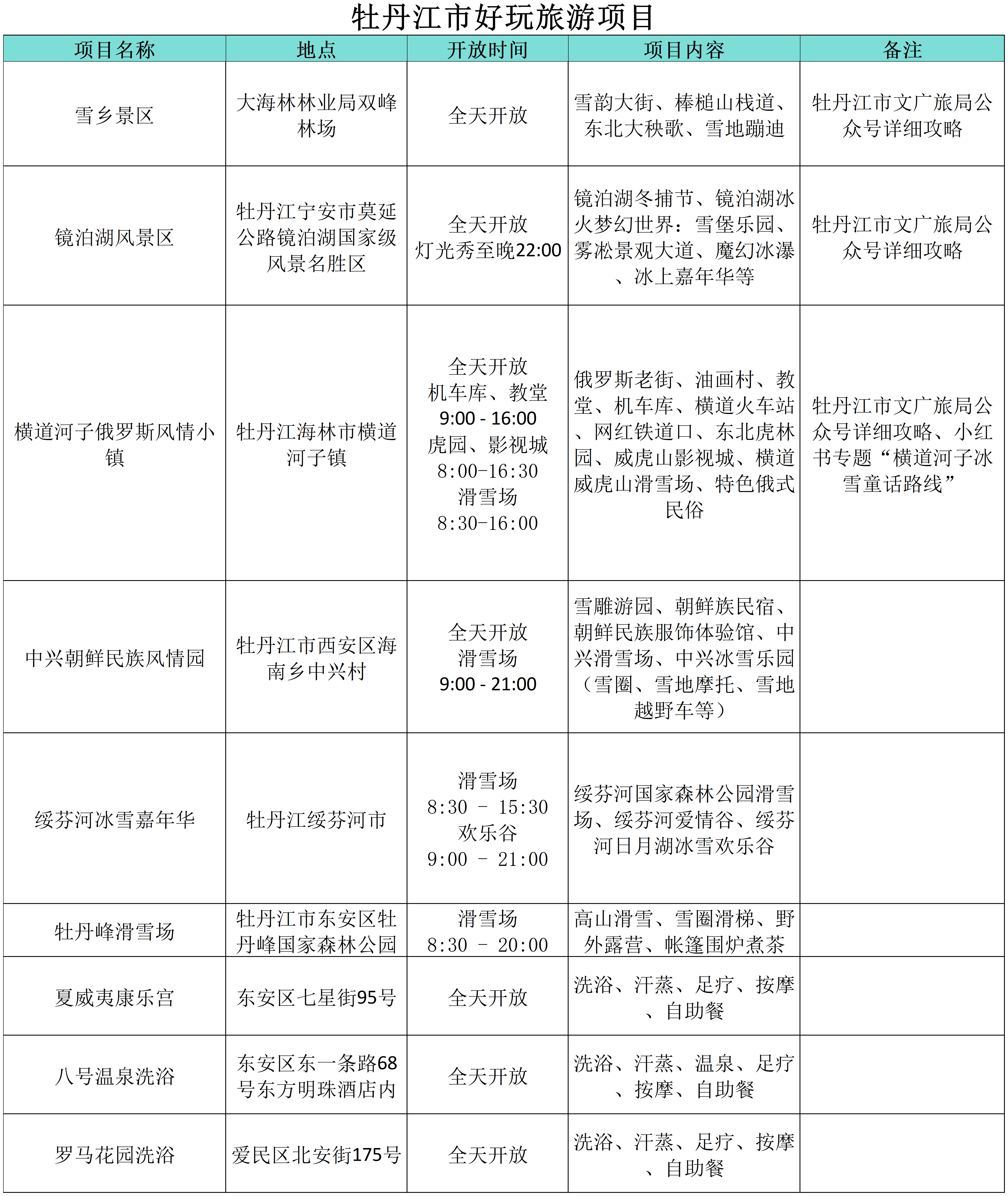
牡丹江市重点景区名单

牡丹江市部分酒店名单

牡丹江市部分用餐地点名单