解读《政府工作报告》:2019年黑龙江这些大事值得关注

1月12日,黑龙江省第十三届人民代表大会第四次会议在哈尔滨开幕。黑龙江省省长王文涛向大会作《政府工作报告》。
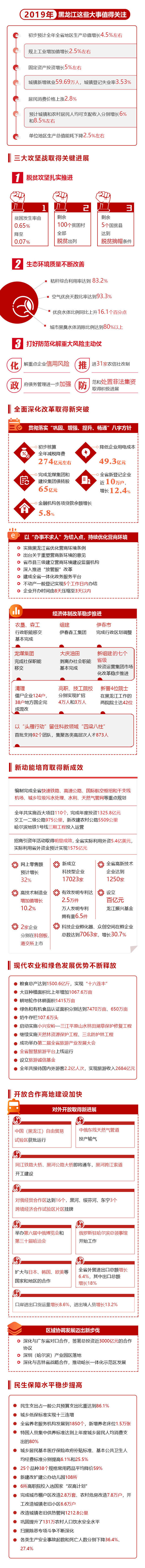
一年来,黑龙江省有哪些亮点工作?报告提出了经济社会发展的主要预期目标,以及重点工作,其中很多大事值得关注。
初步预计2019年全省地区生产总值增长4.5%左右。规上工业增加值增长2.5%左右。固定资产投资增长5%左右。城镇新增就业59.69万人,城镇登记失业率3.53%。居民消费价格上涨2.8%。落实大规模减税降费政策,一般公共预算收入下降1.6%。预计城镇和农村居民人均可支配收入分别增长6%和8.5%左右。单位地区生产总值能耗下降2.5%左右。
三大攻坚战取得关键进展。脱贫攻坚扎实推进,贫困发生率由0.65%降至0.07%,剩余100个贫困村全部脱贫出列,剩余5个国贫县达到脱贫摘帽条件。生态环境质量不断改善,空气优良天数比率达到93.3%,四大水系改善向好,新出现的3个劣V类国考断面全部消除,优良水体比例同比上升16.1个百分点,城市黑臭水体消除比例达到80%以上。化解重点企业信用风险,推进31家农信社改制,政府债务管理进一步加强。
全面深化改革取得新突破。坚定不移执行国家认定的小煤矿整合关闭标准,做到真管真关真淘汰。初步核算全年减税降费274亿元左右。多措并举降低企业用电成本49.3亿元。完成龙煤集团和建投集团债转股65亿元。全省新登记企业近10万户,增长12.4%。金融机构各项贷款余额增长5.8%。
深入推进“放管服”改革。不动产一般登记实现5个工作日内办结,企业开办时间由8天压缩至3天以内。实行“首席服务员”“告知承诺制”“承诺即开工”等举措,营造“人人都是营商环境”的社会氛围,“投资必过山海关”的市场预期和社会认同明显增强。
经济体制改革稳步推进。农垦、森工行政职能移交基本完成,市场化改革深入推进。组建伊春森工集团,伊春市完成行政区划调整。龙煤集团完成社保职能移交,改革脱困持续深化。大庆油田剥离办社会职能基本完成,一批以“国之重器”为代表的央企依靠深化改革效益大幅提升。新组建的七个省级投资运营集团市场化改革稳步推进,运行效率逐渐提升。清理僵尸企业124户,38户地方国企完成混改。以“头雁行动”留住科教领域“四梁八柱”,首批支持92个团队,集聚各类高层次人才873人。新晋4位院士,在黑龙江工作的两院院士达42位。实施职业技能提升培训三年行动计划。高职、技工院校分别实现扩招4万人和3万人。
新动能培育取得新成效。百大项目建设取得重大成效,全年共实施百大项目110个,完成年度投资1325.8亿元。交工一二级公路975公里,新改建农村公路5509公里。哈尔滨地铁1号线三期工程投入运营。招商引资年活动取得明显成效,全省实际利用外资5.4亿美元,增长15.6%;实际利用省外资金预计实现1575亿元,增长5%。新一轮科技型企业三年行动计划深入推进,新成立科技型企业17023家,全省高新技术企业达到1250家。设立百亿元龙江振兴基金。2家企业分别在科创板、港交所上市,2家企业报证监会申请上市,9家企业接受上市辅导。科技企业孵化器、众创空间在孵企业总数达到7063家,增长30.7%。
现代农业和绿色发展优势不断释放。乡村振兴战略深入实施,粮食总产达到1500.6亿斤,实现“十六连丰”。大豆种植面积比上年增加1067.6万亩。耕地轮作休耕面积1415万亩。绿色和有机食品认证面积分别达到7470万亩、650万亩。新建生态高标准农田780万亩。
开放合作高地建设加快。对外开放取得新进展,中国(黑龙江)自由贸易试验区获批运行。中俄东线天然气管道投产输气。同江铁路大桥、黑河公路大桥即将通车,黑河跨江索道开工建设。哈尔滨、绥芬河综合保税区功能进一步完善,对俄经贸合作区达到16个,黑河、绥芬河、东宁3个跨境经济合作试验区片区挂牌。全省外贸进出口总额增长6.4%,其中出口总额增长18%。口岸进出口货运量增长8.6%,进出境人员增长13.2%。深化与广东省对口合作,签署总投资近3000亿元的合作协议,深圳(哈尔滨)产业园区落地。深化与吉林省战略合作,推动哈长一体化示范区发展。
民生保障水平稳步提高。坚持财政支出向民生领域倾斜,民生支出占一般公共预算支出比重达到86.1%,同比提高0.1个百分点。城乡低保标准实现十三连增。全省养老服务机构发展到1850个,新增养老床位1.5万张。25个品种38个规格常用药品平均降价59%。新建改扩建公办幼儿园108所,基本消除义务教育阶段大班额,所有县域通过国家义务教育基本均衡发展评估认定。6所高职院校入选国家“双高计划”。各类生产安全事故起数和死亡人数分别下降36.4%、27.4%,政府一般性支出和“三公“经费做到只减不增。(方圆 汪晓涛 杨雪楠 赵丹 焦洋 苏靖刚)
>相关新闻
国际在线版权与信息产品内容销售的声明:
- 1、“国际在线”由中国国际广播电台主办。经中国国际广播电台授权,国广国际在线网络(北京)有限公司独家负责“国际在线”网站的市场经营。
- 2、凡本网注明“来源:国际在线”的所有信息内容,未经书面授权,任何单位及个人不得转载、摘编、复制或利用其他方式使用。
- 3、“国际在线”自有版权信息(包括但不限于“国际在线专稿”、“国际在线消息”、“国际在线XX消息”“国际在线报道”“国际在线XX报道”等信息内容,但明确标注为第三方版权的内容除外)均由国广国际在线网络(北京)有限公司统一管理和销售。
- 已取得国广国际在线网络(北京)有限公司使用授权的被授权人,应严格在授权范围内使用,不得超范围使用,使用时应注明“来源:国际在线”。违反上述声明者,本网将追究其相关法律责任。
- 任何未与国广国际在线网络(北京)有限公司签订相关协议或未取得授权书的公司、媒体、网站和个人均无权销售、使用“国际在线”网站的自有版权信息产品。否则,国广国际在线网络(北京)有限公司将采取法律手段维护合法权益,因此产生的损失及为此所花费的全部费用(包括但不限于律师费、诉讼费、差旅费、公证费等)全部由侵权方承担。
- 4、凡本网注明“来源:XXX(非国际在线)”的作品,均转载自其它媒体,转载目的在于传递更多信息,丰富网络文化,此类稿件并不代表本网赞同其观点和对其真实性负责。
- 5、如因作品内容、版权和其他问题需要与本网联系的,请在该事由发生之日起30日内进行。







京公网安备 11040102700187号