近日,黑龙江全省开启了“待客模式”,为了让游客有更好的游玩体验,鹤岗市文化广电和旅游局准备了一份旅游度假攻略。

鹤岗市美景
鹤岗市地处黑龙江、松花江、小兴安岭合拢的三角区域,与俄罗斯犹太自治州隔江相望,是国家级“避暑旅游目的地”“美食旅游目的地”。鹤岗的大界江、大森林、大湿地、大农业、大矿山、大冰雪等生态资源独具特色。中俄界江“龙江三峡”、“东方白鹳的最北故乡”嘟噜河湿地等景观让人流连忘返;金鹤啤酒,鹤岗小串,是这座北方边陲小城的独有味道。鹤岗市诚邀八方宾客走进生态鹤岗,游界江、穿林海、玩射击、戏冰雪、撸小串,漫享美好生活。

鹤岗市酒店

鹤岗小串

鹤岗市滑雪场
想要来鹤岗畅快游玩,这份吃住行攻略请收下!(鹤岗市文化广电和旅游局)

哈尔滨前往鹤岗市的列车时刻表

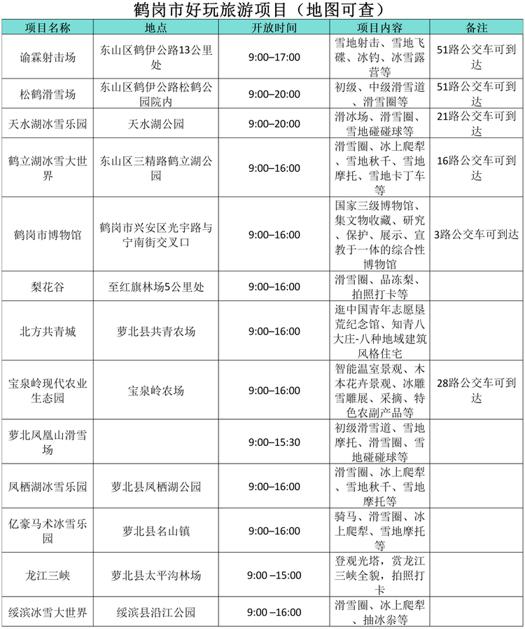
鹤岗市重点景区名单

鹤岗市部分酒店名单

鹤岗市部分用餐地点名单
1、“国际在线”由中国国际广播电台主办。经中国国际广播电台授权,国广国际在线网络(北京)有限公司独家负责“国际在线”网站的市场经营。
2、凡本网注明“来源:国际在线”的所有信息内容,未经书面授权,任何单位及个人不得转载、摘编、复制或利用其他方式使用。
3、“国际在线”自有版权信息(包括但不限于“国际在线专稿”、“国际在线消息”、“国际在线XX消息”“国际在线报道”“国际在线XX报道”等信息内容,但明确标注为第三方版权的内容除外)均由国广国际在线网络(北京)有限公司统一管理和销售。
已取得国广国际在线网络(北京)有限公司使用授权的被授权人,应严格在授权范围内使用,不得超范围使用,使用时应注明“来源:国际在线”。违反上述声明者,本网将追究其相关法律责任。
任何未与国广国际在线网络(北京)有限公司签订相关协议或未取得授权书的公司、媒体、网站和个人均无权销售、使用“国际在线”网站的自有版权信息产品。否则,国广国际在线网络(北京)有限公司将采取法律手段维护合法权益,因此产生的损失及为此所花费的全部费用(包括但不限于律师费、诉讼费、差旅费、公证费等)全部由侵权方承担。
4、凡本网注明“来源:XXX(非国际在线)”的作品,均转载自其它媒体,转载目的在于传递更多信息,丰富网络文化,此类稿件并不代表本网赞同其观点和对其真实性负责。
5、如因作品内容、版权和其他问题需要与本网联系的,请在该事由发生之日起30日内进行。